足球直播-NBA直播_英超_世界杯体育【超清在线观看】国内球员的年薪上限是500万人民币

足球直播-NBA直播_英超_世界杯体育【超清在线观看】国内球员的年薪上限是500万人民币

  足球直播,直播吧,NBA直播,欧洲杯直播,英超直播,世界杯直播,篮球直播,电竞直播,足球比分,体育直播,意甲,欧冠,世界杯,欧洲杯,lol直播,英雄...

小编 世界杯2026 2025-12-05

  足球直播,直播吧,NBA直播,欧洲杯直播,英超直播,世界杯直播,篮球直播,电竞直播,足球比分,体育直播,意甲,欧冠,世界杯,欧洲杯,lol直播,英雄联盟,cf直播,绝地求生,王者荣耀,游戏直播北京时间2025年12月3日消息,今天下午,打开中足联的官网,可以看到多份文件的发布,其中比较引人关注的就是中国足球各级俱乐部,在每一个自然年的投入限额规定,以及球员的年薪限额规定。——不再是曾经的“金元足球”时代,不再是“烧钱、砸钱”的足球模式,回归理性的中国足球,这样的举动是非常好的!

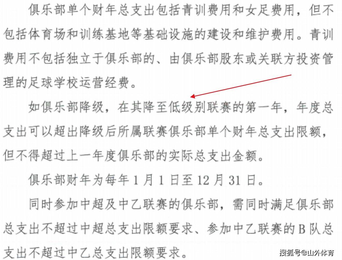
  先来看一下大家比较关心的两个点:1,中足联规定:中超俱乐部在“单个财年”的投资上限是6亿元人民,中甲俱乐部上限是2亿元人人民币,乙级俱乐部的上限是5000万人民币。

  规定的财年是从一年的1月1日到12月31日。同时给出了很多人性化的设置,比如如果某支俱乐部降级了,那么次年的投入可以增加(同时也有很多限制)。另外,重中之重是在于:严厉打击“阴阳合同”,这样的做法是为了做到公平公正!

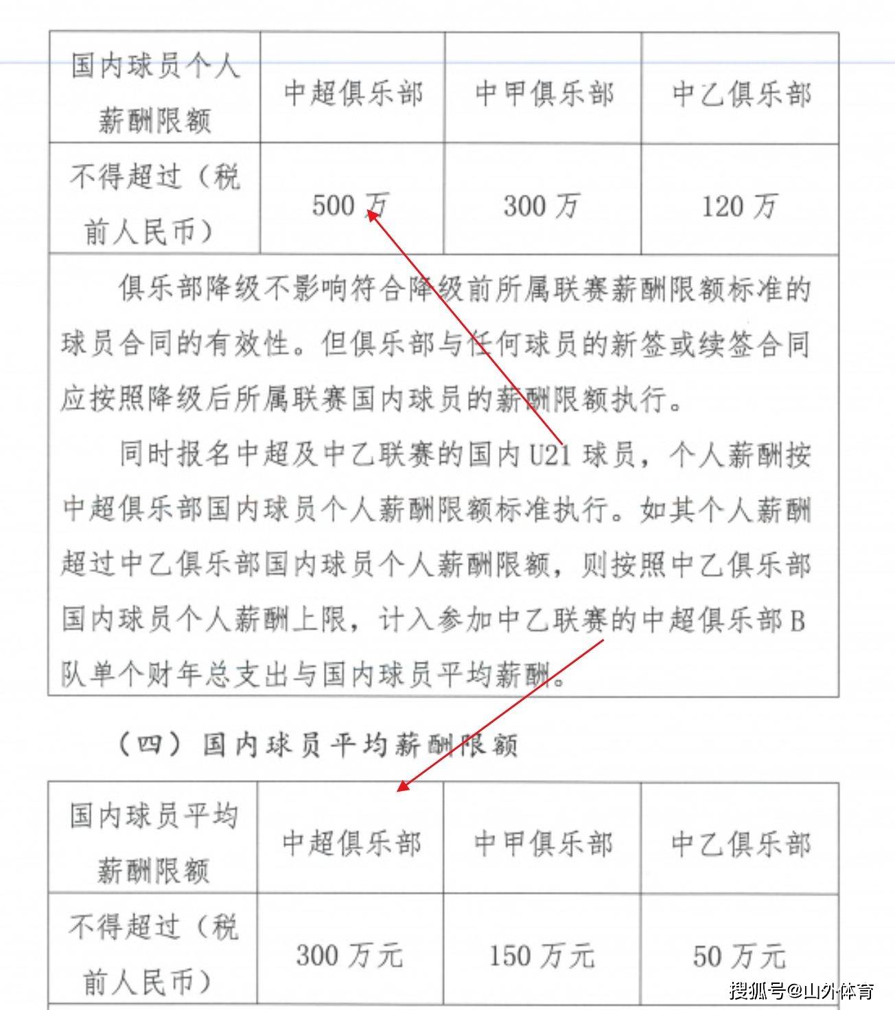
  2,中足联规定:中超球员中,国内球员的年薪上限是500万人民币,国内球员平均限额为300万人民币!而外援最高的上限是300万欧元年薪。(均为税前)——这样的做法,可以避免过度的,非理性的投入,反倒导致中国足球俱乐部之间的“不良内卷”,这样的设置,对于各家俱乐部和球员都是有好处的。

  中国足球职业化以来,从甲A到中超,投入是始终增加的。乃至到了2010年开始,中超、中甲等很多俱乐部都搞起了疯狂砸钱的策略,花费重金引进大牌外援来到中超,并且给本土球员也很多费用,乃至超额的赢球奖金。在经过一段时间的金元足球后,很多俱乐部反倒陷入了恶性的循环之中,入不敷出,最终有多家俱乐部无奈退出。

  联赛方面产生的效应并没有很好的促进国家队的成绩。中国足球在2002年之后,连续6次无缘世界杯。尤其是这一次的2026美加墨世界杯,即便是在扩军的情况下,亚洲范围内给到8.5个名额,国足也只是勉勉强强打进18强赛,然后连附加赛的资格都没有拿到。

  本土球员的场上表现对比传统亚洲强队日本、韩国、沙特等差距明显,对比东南亚很多球员,也鲜有胜算。另外本赛季的中超联赛已经结束,而几支参加亚冠的中超劲旅,去到亚冠精英舞台连吃败仗!竞争力对比来看有明显差距,——这种情况下,对于“金元足球”的反思,以及调整,是势在必行的!